我的勇者像素三国新水忍赛博武器通用攻略
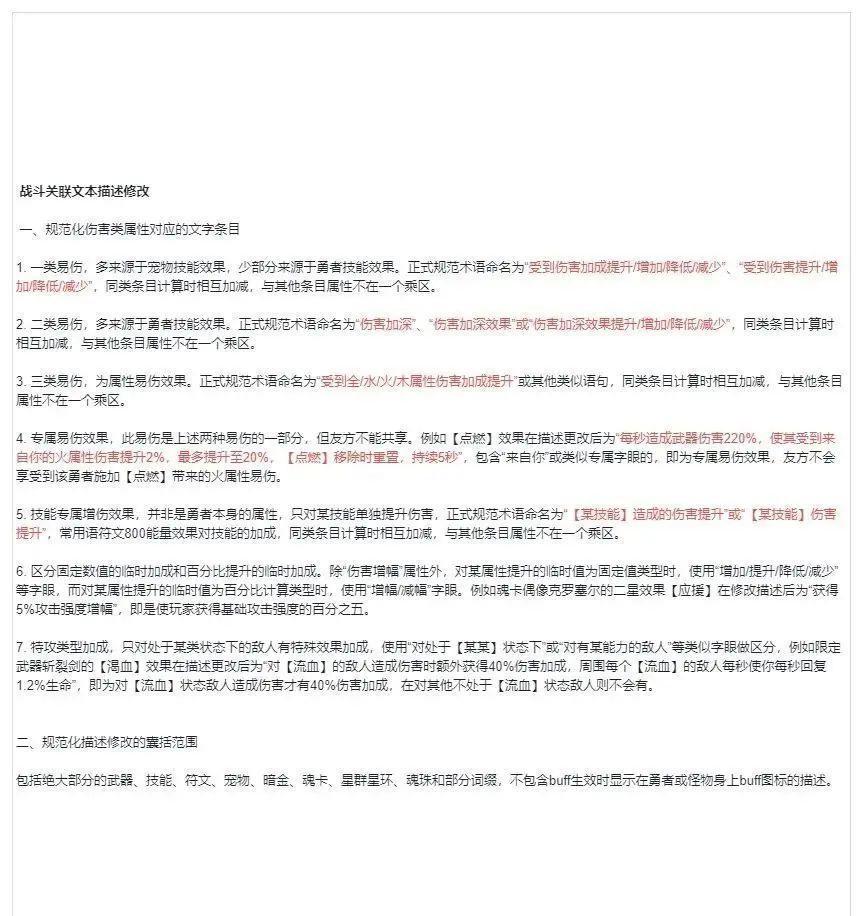
我的勇者像素三国新水忍赛博武器通用攻略,核心围绕江东二乔魔女武器构筑。装备选择七进七出+兆祸套,需确保“燕饮”、“藏针”、“鬼神”等关键特性。武器以谋国狼玺为主手,搭配赛博系列限定武器。魂卡需堆50%冷却与280攻速。技能优先培养春深断锁与狼顾之相。宠物推荐闪烁雷星+机龙组合。本流派操作简单、刷图高效,适合各阶段玩家。
我的勇者像素三国新水忍赛博武器通用攻略
新手看这个(一图流)
魂珠不用照着里面的来
做完两个bd魂珠之后
接着做安度马里系列或者卡茜莫拉尔系列
宠物里的温蒂妮换闪烁雷星
特性:
鬼神、藏针、燕饮为必备
白虎和朱雀,则用来触发天地乾坤和艮巽风云
有上面三条即可,下面四条为可选
燕饮可以多搞几条,稳一点
对群大秘境看这个
温蒂妮换闪烁雷星
温蒂妮换闪烁雷星
特性:
鬼神、藏针、燕饮为必备
白虎和朱雀,则用来触发天地乾坤和艮巽风云
有上面三条即可,下面四条为可选
这里建议燕饮在4-5条左右
也就是最低要四件装备带燕饮
保证叠层速度
打桩看这个
特性:
鬼神、藏针、燕饮为必备
白虎和朱雀,则用来触发天地乾坤和艮巽风云
有上面三条即可,下面四条为可选
这一套打桩有点看脸,燕饮给的极很容易续不上
比较看脸,除此之外还得赌偶像
好处是上限高,坏处是得反复赌那点概率
*面板要求为
冷却50%(要开小队buff)
攻速280
冷却比较重要,50%刚好卡住弱点
少一点都会有影响
【简评】
2026.2.9
蛙蛙推出了新的水系——江东二乔
操作
可以说基本没有操作难度
技能好了就可以按
50%冷却的情况下
自动卡上弱点
输出模式
还是延续以往的传统
爆发为主,持续伤害能力也不差
刷图体验
技能频率不算特别高
但是范围是真的很大
再加上高频率的普攻
刷图的体验还是很不错的
特殊属性
50%冷却是刚需
攻速2.8达到最大值
我的建议是先堆冷却
自动卡上弱点,比什么都强
*叠甲时间
攻略本质上是提供一种【解题思路】而并非【标准答案】
更多的是让人看完后
能够对于自己想了解的方向有一个大概的认知
所以,大家看完后应该要有自己的思考
游戏,就应该怎么舒服怎么玩
最适合自己的搭配才是最好的搭配
忠于自己,这很重要
上图为游戏里各项属性的基本说明在查阅攻略前,建议各位萌新玩家先过一遍
【装备选择】
头:鸟兽覆面
属性选择:水攻,爆伤
结晶符文选择:护盾值
核心符文选择:暴伤值
披风:毕方之羽
属性选择:水攻,攻强
结晶符文选择:水攻
核心符文选择:暴伤值
胸甲: 护主白衣
属性选择:水攻,暴击值
结晶符文选择:火抗性
核心符文选择:水属性符文能量
项链:轻羽挂链
属性选择:水攻,爆伤,攻强/穿透(前期建议穿透)
结晶符文选择:爆伤(前期建议穿透)
核心符文选择:首领伤害/护盾伤害(对王就首领,打群怪就盾伤)
戒指:截江楫(jí)
属性选择:水攻,爆伤,攻强/穿透(前期建议穿透)
结晶符文选择:水攻(前期建议穿透)
核心符文选择:首领伤害/护盾伤害
脚:渡江履
属性选择:水攻,穿透
结晶符文选择:攻强/护盾伤害(打群怪秘境就带护盾伤害)
核心符文选择:水属性符文能量
*装备上哪里弄
主城界面,点击开始冒险——混沌千域——混沌祈愿——锁定七进七出套装——任意地图(刷哪张图都行,都会掉)
前期打不过可以论坛找找大佬带
或者进我结尾给的那个群里找
装备刷到什么程度?
起码得是下图这个程度
三件蓝孔七进,且混沌特性三级
三件蓝孔兆祸,且混沌特性三级
需要注意的是,七进七出三件套是固定位置
七进七出刷齐之后,其他位置放兆祸套的装备就行
混沌装备算是前期提升最快最大的系统了
最主要的是不花钱,每天刷刷就行
红色品质的装备不要升级,太古品质的才配升级(彩色边框的就是太古品质)
如下图所示
【武器搭配】
从左到右依次为:
魔女武器——谋国狼玺
限定武器——熟橙喵喵兔(喵兔协议)
限定武器——粉红毛毛兔(兔兔光剑)
括号内为武器未觉醒时的名称
萌新做武器的时候以括号内的名称为准
下图框起来的地方为游戏图鉴
里面包含了武器/魂卡/装备/铭刻石
学会利用游戏内自带的工具
可以帮助你快速理解游戏
核心主手武器:谋国狼玺
属性选择:暴击,首领,水攻(萌新开荒期,水攻换穿透)
优先五星,五星之后伤害暴增
一定要主手这把武器!!!(下图为主手展示)
副手武器:熟橙喵喵兔(喵兔协议)
属性选择:护甲穿透、首领伤害、暴伤值
觉醒属性选择:爆伤/攻强(洗到什么用什么)
武器效果:提供大量攻击强度和攻速、冷却
以及元素易伤
副手武器:粉红毛毛兔(兔兔光剑)
属性选择:护甲穿透、首领伤害、暴击值
觉醒属性选择:爆伤/攻强(洗到什么用什么)
武器效果:提供符文能量、护甲穿透、元素穿透、首领伤害
以及技能伤害和普攻伤害
武器的五星顺序:
谋国狼玺
粉红毛毛兔(兔兔光剑)
熟橙喵喵兔(喵兔协议)
在前期,穿透和元穿都是非常稀缺的属性
而这两个属性如果不够
就会少很多很多的伤害
所以魔女武器五星之后,下一个应该优先五星的是
粉红毛毛兔(兔兔光剑)
*需要注意的是,三把武器必须要有两个暴击词条
以防止暴击不够
暴击不用堆太高,保持常驻140%
可以随时堆到150%的程度就行
武器上哪儿弄呢?
先说魔女武器,也就是谋国狼玺
一般通过抽启示宝箱来获取(如下图所示)
需要注意的是,启示宝箱是小秘境一百层之后解锁的
前期除了新手的五十,其他的就不要抽了(点名新手限定池子,里面的武器都是过时的东西)
武器除了抽取之外,还有一种比较快的获取方式
那就是超绝性价比礼包——魔女珍藏
这边推荐要氪就直接氪198档
有额外的资源不说,还会返140粉钻
性价比算是游戏里最高的那一档了
氪完就能拿到洗好属性的魔女武器
除此之外,还有技能(要去珍藏商店兑换)、符文、宝石、武器碎片......
资源之多,足够让你当场进化成三体人
限定武器上哪弄
微氪和纯白嫖玩家
钻石都留着,每天去商场买一把限定武器钥匙(位置如下图)
雷打不动,能买就每天都买
然后等待所罗门的宝藏返场
这个活动是双倍碎片掉落
如果不想这么慢呢
一般情况下,bd更新的前后几天
都会跟着一个所罗门的宝藏
所以,你只需要花钱买点钥匙
就可以马上把武器做出来
卖钥匙的地方在下图
除了这个之外,你还可以每天用6粉钻购买(地点在第一张图的位置)
次数是每天刷新的
平常通过氪金可获取到的大概就这些
碰到大型节日还会有专属折扣商店
届时,商店里也会有低价钥匙礼包出售
【魂卡搭配】
百分比攻强是什么?
这个就是百分比攻强
冷却要多少
刚需50%
这个数可以刚刚好卡上弱点
攻速要多少
280即可
这个数就是上限,高出这个数的不会有任何收益
*魂卡哪里弄?
商城——热点导购——阿狸的超值商店——魂卡
里面的自选包,所有的魂卡都有
建议先搞饰品卡和武器卡
饰品卡优先弄出两张元素穿透的
武器卡优先弄出暴伤值
前期赌卡不用想太多
主属性正确,副属性两星就行
之后再慢慢搞四星的
关于100%四星卡给谁比较好
我这边给三张卡提个名
你可以自行选择
1.烈焰龙皇
2.鎏金蛇影
3.烈焰猛虎
他们共同的特征就是保值
短时间内不会被新卡顶替
所以推荐它们
【技能搭配】
①【春深断锁】橙色BD技能
施法后进行大范围斩击
随后进入五秒的强化时间
主要输出技能
优先拉满
②【狼顾之相】紫色BD技能
施法后召唤鬼兵,进行十字斩击
伤害来源之一
紫色技能随便升满
③【蝶尘折翼】
施法后造成大范围攻击
对击中的目标施加伤害加深
④【魔幻 · 乱花迷人】
开关技能,点击一次即可
技能开启期间能量消耗降低45%,技伤提升20%
能量上限降低50%
符文三件套给了回复
根本不用怕
*技能哪里弄?
BD技能,即【春深断锁】与【狼顾之相】
从宝箱的【启示宝箱】池子抽取
或者从魔女珍藏的商店兑换(要钱)
而【蝶尘折翼】与【魔幻 · 乱花迷人】
除了可以在抽BD技能的时候顺手抽取之外
还可以通过游戏赠送的一些技能自选包
或者,商城里购买技能自选礼包来获取
这里只有雷动
除了以上的办法,你还可以通过商城的刷新商店获取
概率刷出钻石/金币购买的技能书(具体看下图)
刷新商店所需的刷新币,可以去到活动玩法里的异界之门获取(如下图所示)
白嫖的法子有很多,等你去发现
但是,如果你恰巧财力雄厚
商城对你来说会是个好地方,宿命魔女自选包可以拿【魔幻 · 乱花迷人】
单卡拉比技能包,可以拿【蝶尘折翼】
抽不到直接买也没问题,木系后续也是要做的
【宠物搭配】
空出来的位置到时候上新宠物【赤岁蹄音】
优先给疾跑位的闪烁雷星升星,它的提升比较明显
其次是主攻位的原型机龙和奥义位的赤岁蹄音
最后是鹿灵
升级的话优先给赤岁蹄音,因为奥义位的宠物有穿透
前期比较缺这属性
*宠物哪里搞
商城——所有礼包——宠物
宠物跟其他的东西不太一样
是每隔一段时间轮换几只
所以,需要耐心等待
【魂力搭配】
魂力爆发选择强攻之魂
复苏之魂回血,选回盾的影响咒文【义结金兰】触发效率
加点怎么点?
优先点满首领
然后其他的1:1:1这样子去点
【天赋搭配】
这个天赋可以说是忍者这个职业的特色
前期的穿透属性相对来说比较难获取
以木桩人房间为例
7000的护甲可以削减到5600
直接削减了1400
前期的收益非常高
所以要优先升满
这个天赋怎么突然就可以上桌吃饭了?
因为新的装备特性需要靠它来触发
首先是鬼神的效果
当你处于【流血】状态时就会进入【嗜血】状态
怎么进入【流血】状态?
靠藏针这个特性
进入【嗜血】状态之后,我们再回看血之牙这个天赋
每0.25秒提供一层源质损失
而我们的燕饮,恰好需要获得源质损失
才能触发
所以前面说,燕饮、藏针、鬼神
这三个特性是必备的
因为三个凑齐才能触发这个连锁反应
天赋人偶哪里搞?
六十级之后任务界面的左边
会解锁一个职业特训
把里面的任务做了,可以拿到一些人偶
如果觉得太少,还可以花钱买高级职业特训勋章
可以多拿一倍的人偶
除此之外
竞技场的商店每周有五十个
公会的贡献商店每周也有五十个
商城的天赋人偶礼包
量力而行就好
【星盘搭配】
元穿够的一环换成逐日
星棋去哪弄?
主城——更多——水晶球——星棋打造
*怎么判断自己的属性是否达标?
基本上每一个战斗关卡的进入界面
都可以查看怪物的属性
它有多少护甲,你就堆多少对应的穿透就行
元素穿透溢出之后会有一个线性的收益
护甲穿透是没有的
在计算护甲穿透的时候
记得带上你的天赋哦
以图为例,假如你有满级的甲贺流(削甲天赋)
6860*0.8=5488
那你就需要堆5488点穿透就可以达成基本条件了
暴击的话,还是以图为例
25%的抗性,那么我需要堆多少才能保证每一下都是暴击?
125%,就这么简单
它有多少暴击抗性,你就在100%暴击率的基础上多堆多少
【星界装备】
优先弄圈起来的这两个部位(耳环和手镯)
因为它们俩有元素穿透
元素穿透这个属性
在前期巨缺无比
而且它对伤害的影响还很大
尽可能的多凑元穿
是前期提升伤害的有效手段之一
*星界装备去哪里弄?
主城——开始冒险——世界冒险——星界远征——星海岛(团本)
团本奖励每次固定给一件职业外装
此外,团本商店也可以用打团本给的货币
来兑换外装以及一些其他的养成材料
【宝石搭配】
稀有属性选择:
属性压制>伤害增幅>克制伤害>技能等级>属攻>其他
压制和伤害增幅必备,剩下的就是克制伤害和技能等级的位置
那么一共就是:
9压制 9伤害增幅 9克制伤害 (此为毕业搭配,正常情况下有什么用什么)
副属性选择:
元素穿透(必备) 攻强/属攻/爆伤(三选一,洗出什么用什么)
前期攻强最优先,宝石的强化等级超过35之后,就可以换成属攻和爆伤(忍者属攻优先)
需要注意的是,魔女武器只能放当前流派的魔神石(如上图),放其他的不生效
所以不管玩什么流派,都最少要三个当前流派的魔神石
不然就不能装备九个红宝石了
*宝石上哪弄?
一般情况下都是上资源副本的宝石资源本刷取
矿区(一个限时活动)开启时则是全力刷矿区
平时节日的活动商店,会有宝石相关的礼包
升星材料,自选宝石礼包
量力而行就好
【魂珠搭配】
框起来的位置
是BD魂珠的摆放位置
江春笛(对王)和花月铃(对群)都是BD魂珠
新手推荐先做江春笛
它的泛用性较高
本职是对王
对群也能兼顾一点
*魂珠应该怎么做?
一般都是通过【所罗门的宝藏】这个限时活动来快速做出魂珠
这个活动可以让你钥匙掉的碎片翻倍,囤好钥匙
一次性打完,直接就可以把魂珠做出来
所以,钻石有多的话
可以考虑每天买一把钥匙存着
以上就是我的勇者像素三国新水忍赛博武器通用攻略,更多相关攻略,请关注3dm手游网更新!
本文内容来源于互联网,如有侵权请联系删除。
